考点八 劳动合同的主要内容
(一)劳动合同的必备条款
根据《劳动合同法》的规定,劳动合同应当具备以下条款:
(1)用人单位的名称、住所和法定代表人或者主要负责人。
(2)劳动者的姓名、住址和居民身份证或者其他有效身份证件号码。
(3)劳动合同期限。
①固定期限劳动合同。固定期限劳动合同是指用人单位与劳动者约定合同终止时间的劳动合同。
②无固定期限劳动合同。无固定期限劳动合同是指用人单位与劳动者约定无确定终止时间的劳动合同。实践中,签订这种劳动合同一般会在劳动合同中注明“无固定期限”。订立无固定期限劳动合同的情形(见表2—14)。
.jpg)
③以完成一定工作任务为期限的劳动合同,是指用人单位与劳动者约定以某项工作的完成为合同期限的劳动合同。
(4)工作内容和工作地点。
(5)工作时间和休息休假。
①工作时间(见表2—15)。
.jpg)
②休息、休假(见表2—16)。
.jpg)
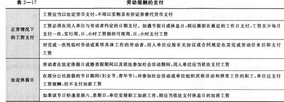
(6)劳动报酬的支付(见表2—17)。

③最低工资制度。国家实行最低工资保障制度。最低工资的具体标准由各省、自治区、直辖市人民政府规定,报国务院备案。劳动合同履行地与用人单位注册地不一致的,有关劳动者的最低工资标准、劳动保护、劳动条件、职业危害防护和本地区上年度职工月平均工资标准等事项,按照劳动合同履行地的有关规定执行。用人单位注册地的有关标准高于劳动合同履行地的有关标准,且用人单位与劳动者约定按照用人单位注册地的有关规定执行的,从其约定。
(7)社会保险。社会保险包括养老保险、失业保险、医疗保险、工伤保险、生育保险五项。参加社会保险、缴纳社会保险费是用人单位与劳动者的法定义务,双方都必须履行。
(8)劳动保护、劳动条件和职业危害防护
①劳动保护是指保护劳动者在工作过程中不受伤害。
②劳动条件是指用人单位为劳动者提供正常工作所必需的条件,包括劳动场所和劳动工具。
③职业危害防护是对工作可能产生的危害的防护措施。