2015年初级会计职称《经济法基础》考点讲义2

发布时间:2014-12-08 共1页

 (三)法律事实
  法律事实是指由法律规范所确定的,能够产生法律后果,即能够直接引起法律关系发生、变更或者消灭的情况。依据是否以当事人的意志为转移标准,法律事实可以划分为两大类:法律事件和法律行为(见表2—3)。
  1.法律事件
  (1)概念:法律事件是指不以当事人的主观意志为转移的,能够引起法律关系发生、变更和消灭的法定情况或者现象。
  (2)分类:①自然现象,如地震、洪水、台风、森林大火等不因人的因素造成的自然灾害,又称绝对事件;②社会现象,如爆发战争、重大政策的改变等,虽属人的行为引起,但其出现在特定法律关系中并不以当事人的意志为转移,又称相对事件。
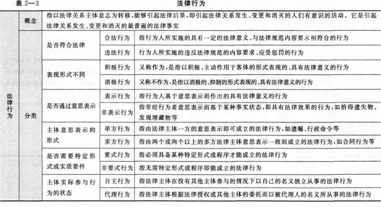
  2.法律行为(见表2—3)
  《经济法基础》考点讲义

百分百考试网 考试宝典

立即免费试用