考点四 行政复议
(一)行政复议范围
公民、法人或者其他组织认为行政机关的具体行政行为侵犯其合法权益,符合《行政复议法》规定范围的,可以申请行政复议(见表2—8)。
.jpg)
【提示】公民、法人或者其他组织在对具体行政行为申请行政复议时,可以一并向行政复议机关提出对该规定的审查申请:①国务院部门的规定;②县级以上地方各级人民政府及其工作部门的规定;③乡、镇人民政府的规定。上述所列规定不含国务院部委规章和地方人民政府规章。
(二)行政复议申请
(1)公民、法人或者其他组织认为具体行政行为侵犯其合法权益的,可以自知道该具体行政行为之日起60日内提出行政复议申请;但是法律规定的申请期限超过60日的除外。因不可抗力或者其他正当理由耽误法定申请期限的,申请期限自障碍消除之日起继续计算。
(2)申请人申请行政复议,可以书面申请,也可以口头申请;口头申请的,行政复议机关应当当场记录申请人的基本情况、行政复议请求、申请行政复议的主要事实、理由和时间。
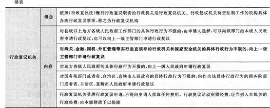
(三)行政复议参加人和行政复议机关(见表2—9)
.jpg)
【提示】行政复议期间具体行政行为不停止执行。但是,有下列情形之一的,可以停止执行:①被申请人认为需要停止执行的;②行政复议机关认为需要停止执行的;③申请人中请停止执行,行政复议机关认为其要求合理,决定停止执行的;④法律规定停止执行的。
(四)行政复议决定
(1)行政复议机关应当自受理申请之日起60日内作出行政复议决定;但是法律规定的行政复议期限少于60日的除外。
(2)行政复议机构应当对被申请人作出的具体行政行为进行审查,提出意见,经行政复议机关的负责人同意或者集体讨论通过后,按照下列规定作出行政复议决定:
①具体行政行为认定事实清楚,证据确凿,适用依据正确,程序合法,内容适当的,决定维持。
②被申请人不履行法定职责的,决定其在一定期限内履行。
③具体行政行为有下列情形之一的,决定撤销、变更或者确认该具体行政行为违法;决定撤销或者确认该具体行政行为违法的,可以责令被申请人在一定期限内重新作出具体行政行为:主要事实不清、证据不足的;适用依据错误的;违反法定程序的;超越或者滥用职权的;具体行政行为明显不当的。
(3)被申请人不按照法律规定提出书面答复,提交当初作出具体行政行为的证据、依据和其他有关材料的,视为该具体行政行为没有证据、依据,决定撤销该具体行政行为。
(4)行政复议机关责令被申请人重新作出具体行政行为的,被申请人不得以同一事实和理由作出与原具体行政行为相同或者基本相同的具体行政行为。
(5)行政复议机关作出行政复议决定,应当制作行政复议决定书,并加盖印章。行政复议决定书一经送达,即发生法律效力。
(6)被申请人应当履行行政复议决定。被申请人不履行或者无正当理由拖延履行行政复议决定的,行政复议机关或者有关上级行政机关应当责令其限期履行。
(7)申请人逾期不起诉又不履行行政复议决定的,或者不履行最终裁决的行政复议决定的,按照下列规定分别处理:
①维持具体行政行为的行政复议决定,由作出具体行政行为的行政机关依法强制执行,或者申请法院强制执行;
②变更具体行政行为的行政复议决定,由行政复议机关依法强制执行,或者申请法院强制执行。