辽宁省2012年教师资格证考试报名时间:1月5-13日

发布时间:2011-12-21 共1页

辽宁省中小学教师资格认定理论考试报名工作将于2012年1月5日开始

  一、 报名条件
  凡非师范类本专科毕业生(含在籍学生),均可申报中小学教师资格认定理论考试。其中,申报高级中学、中等职业学校(含实习指导)教师资格者,须本科及本科以上学历。申报初级中学、小学、幼儿园教师资格者,须专科及专科以上学历。
  二、 报名时间及办法
  考生须于1月5-13日到各市指定的报名点报名。
  考生报名须持本人身份证、毕业证或有关学业证明。报名时须留存身份证和毕业证复印件或学业证明原件,缴纳报名考试费。考生须按要求准确全面的填报本人相关信息。其中,持一代身份证者需进行头像拍摄,二代身份证不再摄取头像,只进行身份证扫描。
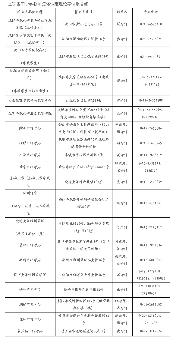
  三、 报名点及联系电话

  一、 考试科目及时间安排
  考试科目为:教育学(中学)、教育心理学(中学),教育学(小学)、教育心理学(小学)。
  考试时间为2012年3月17日
  上午:9:00-11:00 教育学(中学)、教育学(小学)
  下午:13:00-15:00 教育心理学(中学)、教育心理学(小学)
  申报中学(含初级中学、高级中学、中等职业学校)教师资格者,须考教育学(中学)、教育心理学(中学);申报小学(含小学、幼儿园)教师资格者,须考教育学(小学)、教育心理学(小学)。
  二、 成绩查询及合格证书领取
  考试结束一个月后,考生可到市招考办查询考试成绩,并领取考试合格证。
  考试合格证有效期三年。
  详细情况可登陆辽宁省招考办网站查询。网址http://www.lnzsks.com/。

教师资格证

 

百分百考试网 考试宝典

立即免费试用