考点二 应收及预付款项
(一)应收票据
1.应收票据的内容
应收票据是指企业因销售商品、提供劳务等而收到的商业汇票。
商业汇票是一种由出票人签发的,委托付款人在指定日期无条件支付确定金额给收款人或者持票人的票据。根据承兑人不同,商业汇票分为商业承兑汇票和银行承兑汇票。
商业承兑汇票是指由付款人签发并承兑,或由收款人签发交由付款人承兑的汇票。
银行承兑汇票是指由在承兑银行开立存款账户的存款人(这里也是出票人)签发,由承兑银行承兑的票据。
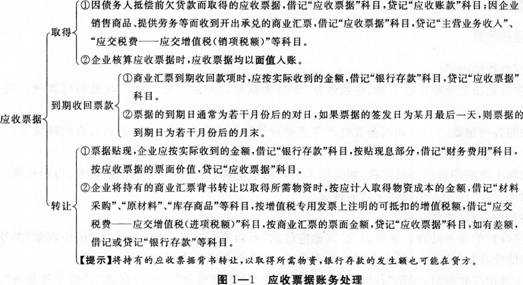
2.应收票据的账务处理
应收票据账务处理(见图1—1)。
.jpg)
(二)应收账款
1.应收账款的内容
应收账款是指企业因销售商品、提供劳务等经营活动,应向购货单位或接受劳务单位收取的款项,主要包括企业销售商品或提供劳务等应向有关债务人收取的价款及代购货物单位垫付的包装费、运杂费等。
应收账款的入账价值包括销售商品或提供劳务从购货方或接受劳务方应收的合同或协议价款(应收的合同或协议价款不公允的除外)、增值税销项税额,以及代购货单位垫付的包装费、运杂费等。
2.应收账款的账务处理
应收账款的账务处理(见图1-2)。
.jpg)
(三)预付账款
预付账款是指企业按照合同规定预付的款项。
企业应当设置“预付账款”科目,核算预付账款的增减变动及其结存情况,预付款项情况不多的企业,可以不设置“预付账款”科目,而直接通过“应付账款”科目核算。但应付账款是企业的负债,而预付账款是企业的资产。
预付账款的核算包括预付款项和收到货物两个方面。
(1)企业根据购货合同的规定向供应单位预付款项时,借记“预付账款”科目,贷记“银行存款”科目。
(2)企业收到所购物资,按应计入购入物资成本的金额,借记“材料采购”或“原材料”、“库存商品”、“应交税费=应交增值税(进项税额)”等科目,贷记“预付账款”科目;当预付货款小于采购货物所需支付的款项时,应将不足部分补付,借记“预付账款”科目,贷记“银行存款”科目;当预付货款大于采购货物所需支付的款项时,对收回的多余款项应借记“银行存款”科目,贷记“预付账款”科目。
(四)其他应收款
1.其他应收款的内容
其他应收款是指企业除应收票据、应收账款、预付账款等以外的其他各种应收及暂付款项。其主要内容包括:
(1)应收的各种赔款、罚款,如因企业财产等遭受意外损失而应向有关保险公司收取的赔款等。
(2)应收的出租包装物租金。
(3)应向职工收取的各种垫付款项,如为职工垫付的水电费、应由职工负担的医药费、房租费等。
(4)存出保证金,如租人包装物支付的押金。
(5)其他各种应收、暂付款项。
2.其他应收款的账务处理。企业设置“其他应收款”科目进行核算,借方登记“其他应收款”的增加.贷方登记“其他应收款”的减少,期末余额一般在借方,反映企业尚未收回的其他应收款。
企业发生其他应收款时,借记“其他应收款”科目,贷记“库存现金”、“银行存款”、“营业外收入”等科目;收回或转销其他应收款时,借记“库存现金”、“银行存款”、“应付职工薪酬”等科目,贷记“其他应收款”科目。
(五)应收款项减值
1.应收款项减值损失的确认
企业应当在资产负债表日对应收款项的账面价值进行检查,有客观证据表明应收款项发生减值的,应当将该应收款项的账面价值减记至预计未来现金流量现值,减记的金额确认减值损失,计提坏账准备。
确定应收款项减值有两种方法,即直接转销法和备抵法。我国《企业会计准则》规定采用备抵法确定应收款项的减值。
备抵法是采用一定的方法按期估计坏账损失,计入当期费用,同时建立坏账准备,待坏账实际发生时,冲销已提的坏账准备和相应的应收款项。采用这种方法,坏账损失计入同一期间的损益,体现了配比原则的要求,避免了企业明盈实亏;在报表上列示应收款项净额,使报表使用者能了解企业应收款项的可变现金额。
2.坏账准备的账务处理
坏账准备可按以下公式计算:
当期应计提的坏账准备=当期按应收款项计算应提坏账准备金额-(或+)“坏账准备”科目的贷方(或借方)余额具体账务处理(见表1—6)。