发布时间:2014-02-25 共4页
继2009版监理教材后,监理工程师考试教材四年未再改版,随着《建设工程监理规范GBT50319-2013》和2013版《建设工程工程量清单计价规范》的颁发和实施,监理教材终于迎来五年来一次重大改版,2014.2.19日监理工程师教材出版啦,百分百考试网将第一时间讲解新旧教材对比,并分析2014年最新考情。2014年新版教材网校视频已更新,努力备考的同学们抓紧时间学习啦!
书 名
出版社
售 价
建设工程投资控制
中国建筑工业出版社
¥30.00
建设工程进度控制
中国建筑工业出版社
¥26.00
建设工程监理概论
中国建筑工业出版社
¥38.00
建设工程监理案例分析
中国建筑工业出版社
¥43.00
建设工程监理相关法规文件汇编
中国建筑工业出版社
¥47.00
建设工程质量控制
中国建筑工业出版社
¥32.00
建设工程合同管理
中国建筑工业出版社
¥27.00
全国监理工程师资格考试大纲
中国建筑工业出版社
¥10.00
工程建设监理案例分析:
原教材共分上下两册,上册主要介绍考试各科目复习要点、难点、例题分析、近年考试试卷及参考答案,下册主要介绍案例分析及模拟试题。2014年新版教材将取消原上下册内容,全新出版《建设工程监理案例分析》教材。
教材共三部分内容,第一部分:基本知识点、第二部分:例题分析、第三部分:近年试题解析。
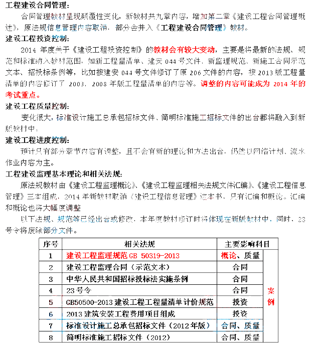
工程建设合同管理:
合同管理教材呈现颠覆性变化,新教材共九章内容,九章内容各章节基本全部调整。
建设工程投资控制:
2014年度关于《建设工程投资控制》的教材会有较大变动,主要是将最新的法规、规范和标准纳入教材范围,如新工程量清单、建安044号文件、新监理规范、新施工合同示范文本、招投标条例等,比如按建安044号文件修订了原206文件的内容,按2013版工程量清单的内容修订了2003、2008年版工程量清单的内容等。调整的内容可能成为2014年的考试重点。
建设工程质量控制:
变化很大,标准设计施工总承包招标文件、简明标准施工招标文件的出台都将融入到新版教材中。
建设工程进度控制:
预计只有部分章节内容有调整,且不会有新的理论和方法出台,仍然以网络计划、流水作业内容为主。
工程建设监理基本理论和相关法规:
原法规教材由《建设工程监理概论》、《建设工程监理相关法规文件汇编》、《建设工程信息管理》三本组成,2014年新教材取消《建设工程信息管理》这本书,只有汇编和概论。汇编和概论也将大幅度调整。

