查找
考试宝典
考试宝典简介
医学考试
执业医师
临床执业医师
临床执业助理医师
口腔执业医师
口腔执业助理医师
中西医医执业医师
中西医执业助理医师
公卫执业医师
公卫执业助理医师
new
乡村全科助理医师
执业药师资格
考试介绍
考试科目
考试大纲
报名条件
政策解析
报名时间
考试时间
考试题型
成绩管理
通过标准
证书注册
执业护士
考试介绍
考试大纲
报名条件
报名时间
报名方式
考试时间
考试题型
通过标准
卫生资格
护师
主管护师
内科主治医师
外科主治医师
妇产科主治医师
儿科主治医师
全科主治医师
药学职称
中药学职称
检验职称
医学高级职称
考试介绍
考试大纲
考试报名
报考条件
考试流程
考试题型
考试用书
健康管理师
考试介绍
报名条件
报名时间
报名方式
考试时间
考试大纲
考试内容
就业方向
成绩查询
证书领取
住院医师规培
卫生系统招聘
医用设备业务能力考评
更多医学考试动态
中国卫生人才网报名入口
国家医学考试网报名入口
建筑考试
一级建造师
考试简介
报名时间
报名条件
报名入口
报考流程
考试时间
考试科目
考试大纲
成绩查询
二级建造师
考试简介
报名时间
报名条件
报名入口
报考流程
考试时间
考试科目
考试大纲
成绩查询
消防工程师
考试简介
报名时间
报名条件
报名入口
报考流程
考试时间
考试科目
考试大纲
成绩查询
造价工程师
考试简介
报名时间
报名条件
报名入口
报考流程
考试时间
考试科目
考试大纲
成绩查询
监理工程师
考试简介
报名时间
报名条件
报名入口
报考流程
考试时间
考试科目
考试大纲
成绩查询
会计考试
初级会计职称
考试简介
报名时间
报名条件
报名入口
报考流程
考试时间
考试科目
考试大纲
成绩查询
中级会计职称
考试简介
报名时间
报名条件
报名入口
报考流程
考试时间
考试科目
考试大纲
成绩查询
注册会计师
考试简介
报名时间
报名条件
报名入口
报考流程
考试时间
考试科目
考试大纲
成绩查询
经济师
初级经济师
考试简介
报名时间
报名条件
报名入口
报考流程
考试时间
考试科目
考试大纲
成绩查询
中级经济师
考试简介
报名时间
报名条件
报名入口
报考流程
考试时间
考试科目
考试大纲
成绩查询
高级经济师
考试简介
报名时间
报名条件
报名入口
报考流程
考试时间
考试科目
考试大纲
成绩查询
考试动态
报考指南
学习资料
历年真题
模拟试题
经验交流
当前位置:
首页
医学类
卫生资格考试
报考指南
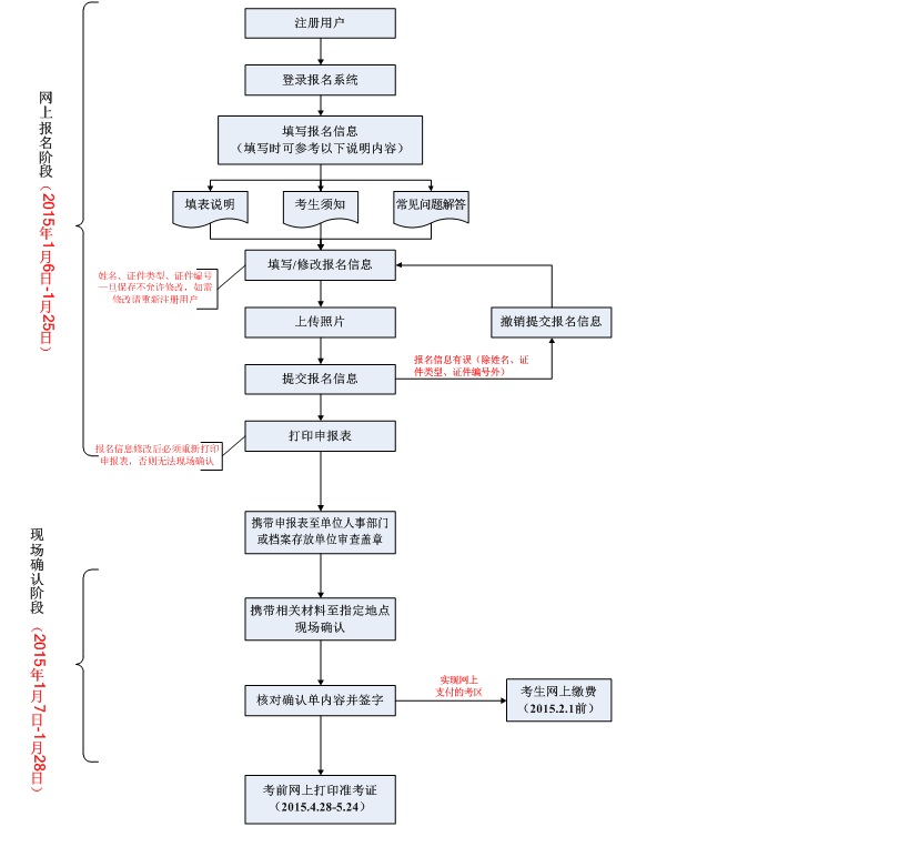
2015年卫生专业技术资格考试考生报名流程
发布时间:2015-01-06 共1页
2015年卫生专业技术资格考试考生报名流程
百分百考试网 考试宝典
立即免费试用
最近更新
热点排行
2020卫生资格考试报名:硕士,17年7月注册,可以报考主治吗?
2020卫生资格考试报名:工作年限怎么规定?是到医院工作时间?还是执业注册时间算?
2020年卫生资格考试报名:中药制药专业可以考中药士吗?
2020年卫生资格考试报名:去年考了初级药士,今年能考初级中药士吗?
2020卫生资格报名:今年初级士通过了,证还没拿到,可以报考明年初级师吗?
2020卫生资格考试报名:中药制药技术专业可以报考中药士吗
中国卫生人才网2020年度卫生专业技术资格考试历史考生报名重要指南
2019卫生职称考试成绩单忘记打印怎么办?证书什么时候发?
2020年主管护师考试备考复习常见问题解答
妇产科主治医师资格考试复习三大注意要点
2018年中医内科主治医师考试报名条件是什么?
2008年康复治疗师考试报名条件(专业代码:073)
2014年全科医学主治医师中级职称考试现场确认时间是什么时候?
2008年初级药士考试报名条件(专业代码:001)
2015年全国卫生专业技术资格考试网上报名系统
2008年初级药师考试报名条件(专业代码:013)
2012年卫生资格考试网上报名时间
2007年药士考试大纲――药学专业(初级士:001)
函授本科能否报考卫生资格考试
2015年度全国卫生专业技术资格考试考生须知