查找
考试宝典
考试宝典简介
医学考试
执业医师
临床执业医师
临床执业助理医师
口腔执业医师
口腔执业助理医师
中西医医执业医师
中西医执业助理医师
公卫执业医师
公卫执业助理医师
new
乡村全科助理医师
执业药师资格
考试介绍
考试科目
考试大纲
报名条件
政策解析
报名时间
考试时间
考试题型
成绩管理
通过标准
证书注册
执业护士
考试介绍
考试大纲
报名条件
报名时间
报名方式
考试时间
考试题型
通过标准
卫生资格
护师
主管护师
内科主治医师
外科主治医师
妇产科主治医师
儿科主治医师
全科主治医师
药学职称
中药学职称
检验职称
医学高级职称
考试介绍
考试大纲
考试报名
报考条件
考试流程
考试题型
考试用书
健康管理师
考试介绍
报名条件
报名时间
报名方式
考试时间
考试大纲
考试内容
就业方向
成绩查询
证书领取
住院医师规培
卫生系统招聘
医用设备业务能力考评
更多医学考试动态
中国卫生人才网报名入口
国家医学考试网报名入口
建筑考试
一级建造师
考试简介
报名时间
报名条件
报名入口
报考流程
考试时间
考试科目
考试大纲
成绩查询
二级建造师
考试简介
报名时间
报名条件
报名入口
报考流程
考试时间
考试科目
考试大纲
成绩查询
消防工程师
考试简介
报名时间
报名条件
报名入口
报考流程
考试时间
考试科目
考试大纲
成绩查询
造价工程师
考试简介
报名时间
报名条件
报名入口
报考流程
考试时间
考试科目
考试大纲
成绩查询
监理工程师
考试简介
报名时间
报名条件
报名入口
报考流程
考试时间
考试科目
考试大纲
成绩查询
会计考试
初级会计职称
考试简介
报名时间
报名条件
报名入口
报考流程
考试时间
考试科目
考试大纲
成绩查询
中级会计职称
考试简介
报名时间
报名条件
报名入口
报考流程
考试时间
考试科目
考试大纲
成绩查询
注册会计师
考试简介
报名时间
报名条件
报名入口
报考流程
考试时间
考试科目
考试大纲
成绩查询
经济师
初级经济师
考试简介
报名时间
报名条件
报名入口
报考流程
考试时间
考试科目
考试大纲
成绩查询
中级经济师
考试简介
报名时间
报名条件
报名入口
报考流程
考试时间
考试科目
考试大纲
成绩查询
高级经济师
考试简介
报名时间
报名条件
报名入口
报考流程
考试时间
考试科目
考试大纲
成绩查询
考试动态
政策解析
考试大纲
考试试题
当前位置:
首页
医学类
医用设备上岗考试
考试动态
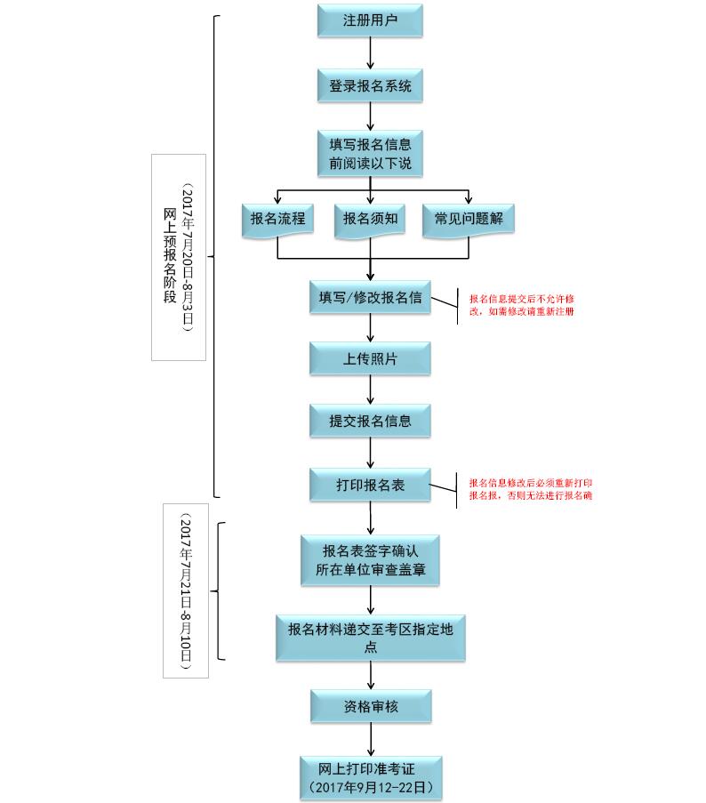
2017年全国医用设备使用人员业务能力考评报名流程
发布时间:2017-11-23 共1页
百分百考试网 考试宝典
立即免费试用
最近更新
热点排行
【中国卫生人才网】2021年医用设备使用人员业务能力考评时间公布!
【中国卫生人才网】2021年医用设备使用人员业务能力考评报名流程公布!
【重磅】2020年医用设备使用人员考评工作安排出炉
2017年度全国医用设备使用人员业务能力考评成绩查询入口
2018年广东省医用设备使用人员业务能力考评报名时间
2018年甘肃省医用设备使用人员业务能力考评报名时间
2018年广西医用设备使用人员业务能力考评报名时间
2018年福建省医用设备使用人员业务能力考评报名时间
2018年贵州省医用设备使用人员业务能力考评报名时间
2018年上海市医用设备使用人员业务能力考评报名时间
2017年度全国医用设备使用人员业务能力考评成绩查询入口
【中国卫生人才网】2021年医用设备使用人员业务能力考评时间公布!
2018年全国医用设备使用人员业务能力考评报名时间
【重磅】2020年医用设备使用人员考评工作安排出炉
2018年广东省医用设备使用人员业务能力考评报名时间
2018年甘肃省医用设备使用人员业务能力考评报名时间
2018年广西医用设备使用人员业务能力考评报名时间
2018年安徽省医用设备使用人员业务能力考评报名时间
2018年福建省医用设备使用人员业务能力考评报名时间
【中国卫生人才网】2021年医用设备使用人员业务能力考评报名流程公布!