八、电气、电信、自控和仪表工程安装(单项选择题2)
| 正确答案:B 解题思路:隔离开关在分闸位置时,被分离的触头之间有可靠绝缘的明显断口;在合闸位置时,能可靠地承载正常工作电流和短路故障电流;负荷开关是指关合、开断及承载运行线路正常电流(包括规定的过载电流),并能关合和承载规定的异常电流(如短路电流)的开关设备;高压断路器具有一套完善的灭弧装置,能在有负荷的情况下接通或断开电路;在系统发生短路故障时,能迅速切断短路电流,目前用得较多的是少油断路器、真空断路器和六氟化硫断路器。接地开关是用以将回路接地的一种机械式开关装置。它主要用来保护检修工作的安全。因此答案为接地开关。2006年考题出现了多知识点集成考核的趋势,此题就是典型例题。 |
| 正确答案:C 解题思路:这道题的考点是隔离开关的用途。隔离开关是在高压电气装置中保证工作安全的开关电器,结构简单,没有灭弧装置,不能用来接通和断开负荷电流电路。隔离开关的作用为:隔离电源,倒闸操作,接通和切断小电流电路。 |
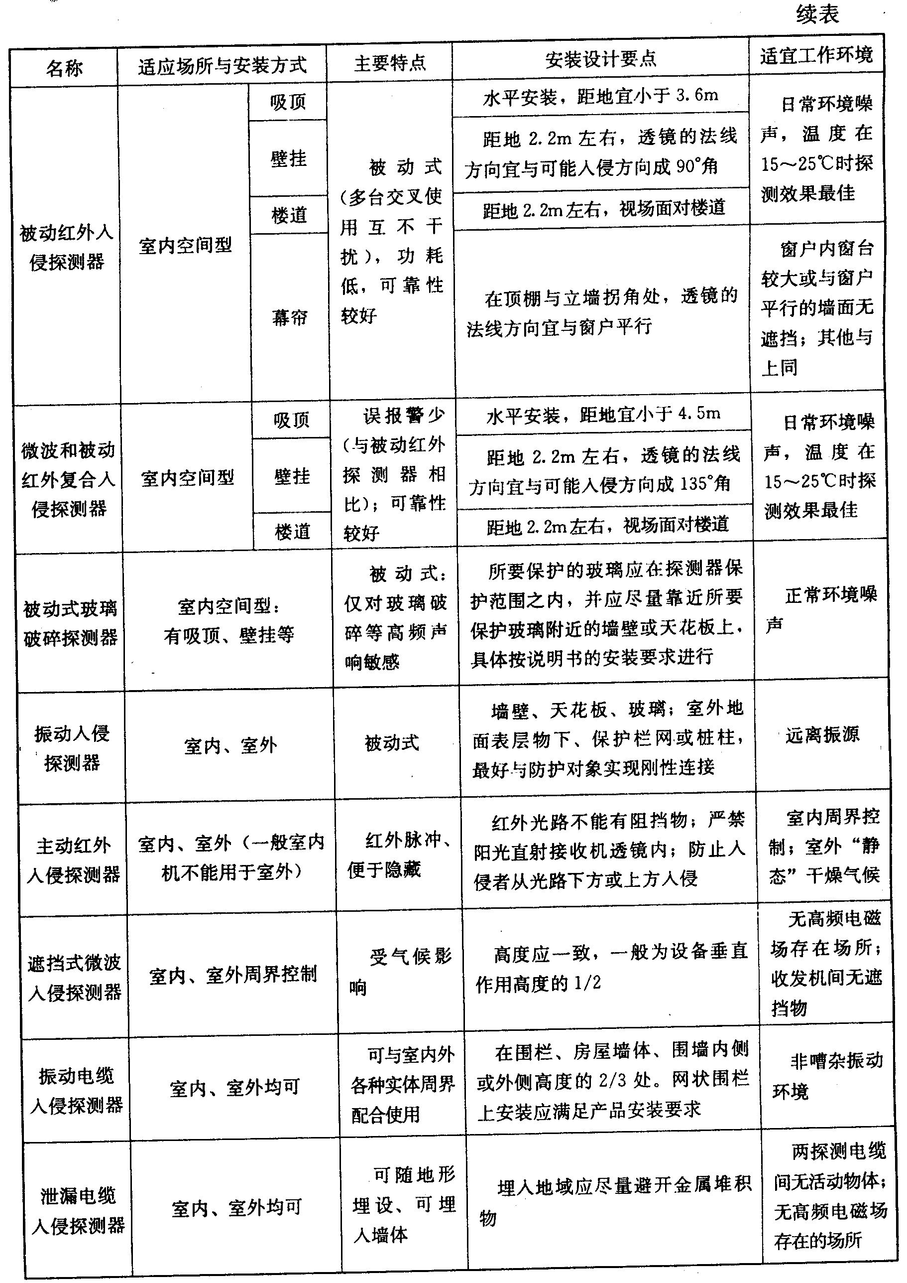
正确答案:D 解题思路:这道题的考点是防盗报警系统常用探测器的种类。防盗报警系统常用探测器的种类、适用场所、主要特点及安装方式等如下表所示。
 

所以只有D,被动红外入侵探测器仅适用室内场所。 |
| 正确答案:B 解题思路:这道题的考点是装配式热电偶的用途。工业用装配式热电偶作为测量温度的传感器,通常和显示仪表、记录仪表和电子控制器配套使用。它可以直接测量各种生产过程中从0~1800℃:范围内的液体、蒸气和气体介质以及固体的表面温度。 |
正确答案:B 解题思路:这道题的考点是自动调节控制器的种类及各自的功能与用途。
KMS型固定程序控制器是一种带徽处理机的数字控制器,主要有PID控制功能。其辅助功能包括:开方处理、折线近似、报警处理等几种功能设置可用仪表侧面的开关而不需任何编程程序。具有独立性强、只要用一台控制器便可实现串级控制、控制回路的增补、改进只要在一个回路内进行既可、能无扰动地进行控制状态的切换等特点。
KMM可编程序控制器是分散功能到单个回路的数字控制器,是具有PID控制功能和其他多种辅助功能的精密仪表。复合运算器的功能是根据相应数据而组态成的。基本数据:选择复合运算器的运算周期;输入处理数据:选择输入处理的功能;运算单元数据:确定运算单元中所使用的运算式的种类、运算单元的连接;输出处理数据:确定应输出到外部的信号;折线数据:确定折线图的形状(折点数据)。
DTZ-2100型全刻度指示控制器是DDZ-III系列电动单元组合仪表中调节单元类的一个基型品种,它接收变送器或转换器的测量信号作为输入信号并以全刻度值进行显示,将输入信号与给定信号进行比较,对其偏差进行比例、微分、积分运算之后输出4~20mADC信号至操作端,通过执行机构控制压力、温度、流量、液位等工业参数,使其达到预期的效果。
偏差指示控制器是DDZ-III系列组合仪表的一个基型品种,它接收变送器或转换器的测量信号作为输入信号与给定信号进行指示和比较,对其偏差进行比例、微分、积分运算之后输出4~20mADC信号至操作端,通过执行机构控制压力、温度、流量、液位等工业参数,使其达到预期的效果。 |