2020年浙江一级造价工程师考试报名考务工作通知

发布时间:2020-05-28 共1页

2020年一级造价工程师报名时间暂未公布,可参考2019年一级建造师报名时间。

关于做好 2019 年度一级造价工程师职业资格考试考务工作的通知

各市及义乌市人事考试院(中心),各有关单位:

根据人社部人事考试中心《关于做好 2019 年度一级造价工程师职业资格考试考务工作的通知》(人考中心函〔2019〕37 号)部署,以及《司法部关于印发开展证明事项告知承诺制试点工作方案的通知》(司法发通〔2019〕54 号)、《人社部办公厅〈关于印发人力资源社会保障系统开展证明事项告知承诺制试点工作方案〉的通知》(人社厅发〔2019〕71 号)、人社部人事考试中心《关于印发〈专业技术人员资格考试报名证明事项告知承诺制试点工作实施方案〉的通知》(人考中心函〔2019〕26 号)精神,现将 2019 年度一级造价工程师职业资格考试考务工作有关事项通知如下。

一、考试时间、科目及考点

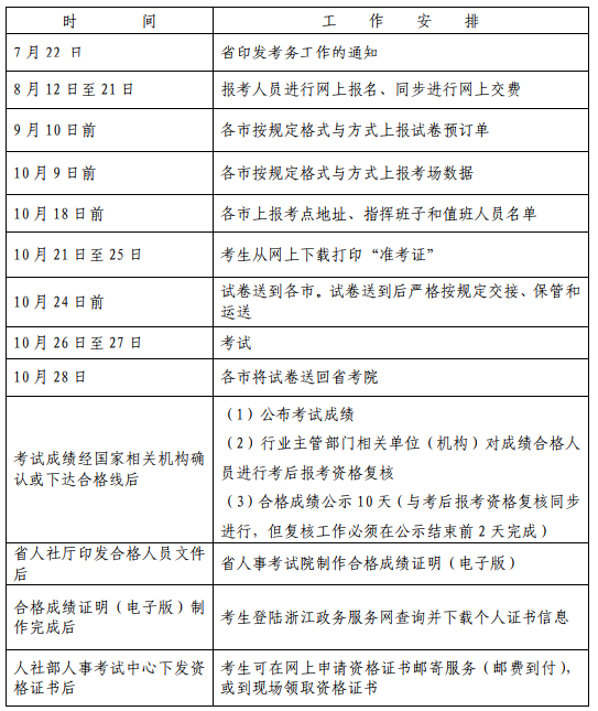
考试定于 10 月 26 日至 27 日举行,具体考试时间和科目为:

10 月 26 日

上午:9:00-11:30 建设工程造价管理

下午:2:00-4:30 建设工程计价

10 月 27 日

上午:9:00-11:30 建设工程技术与计量(4 个专业)

下午:2:00-6:00 建设工程造价案例分析(4 个专业)

其中,《建设工程技术与计量》科目和《建设工程造价案例分析》科目分为“土木建筑工程”与“交通运输工程”、“水利工程” 和“安装工程”4 个专业,考生可根据工作实际选报其一。考点设在省直和各设区市(及义乌市)市区,具体地点以准考证为准。

二、报考条件

(一)凡中华人民共和国公民和中国香港、中国澳门、中国台湾居民,遵纪守法,并具备以下条件之一者,均可报名参加一级造价工程师职业资格考试(报名系统上显示的级别为“考全科”)。

1、具有工程造价专业大学专科(或高等职业教育)学历,从事工程造价业务工作满 5 年;具有土木建筑、水利、装备制造、交通运输、电子信息、财经商贸大类大学专科(或高等职业教育)学历,从事工程造价业务工作满 6 年。

2、具有通过工程教育专业评估(认证)的工程管理、工程造价专业大学本科学历或学位,从事工程造价业务工作满 4 年;具有工学、管理学、经济学门类大学本科学历或学位,从事工程造价业务工作满 5 年。

3、具有工学、管理学、经济学门类硕士学位或者第二学士学位,从事工程造价业务工作满 3 年。

4、具有工学、管理学、经济学门类博士学位,从事工程造价业务工作满 1 年。

5、具有他专业相应学历或者学位的人员,从事工程造价业务工作年限相应增加 1 年。

(二)具有以下条件之一的,参加一级造价工程师考试可免考《建设工程造价管理》和《建设工程计价》二门基础科目(报名系统上显示的级别为“免二科”)。

1、已取得公路工程造价人员资格证书(甲级);

2、已取得水运工程造价工程师资格证书;

3、已取得水利工程造价工程师资格证书。

(三)已获得资格证书,报名参加其他专业科目考试(级别为增报专业)的,只须参加二门专业科目的考试(报名系统上显示的级别为“增报专业”)。

(四)报考条件中涉及专业工作时间期限的,均计算到报考当年年底。报考条件咨询电话:0571-88087612、0571-56751869。

三、获得证书(成绩合格证明)条件

参加全部 4 个科目考试(考全科)的人员,必须在连续 4 个考试年度内通过全部科目的考试;符合免试部分科目条件参加 2个专业科目考试(免二科)的人员,必须在 2 个考试年度内通过应试科目的考试,方可获得资格证书。已获得资格证书,参加其他专业 2 个专业科目考试(增报专业)的人员,必须在 2 个考试年度内通过应试科目的考试,方可获得相应专业考试成绩合格证明。

四、报考事项

报考人员于 8 月 12 日至 21 日,通过登录浙江人事考试网(http://www.zjks.com)链接,或直接登陆中国人事考试网(http://www.cpta.com.cn/),按告知承诺制的有关要求,在中国人事考试网上直接完成报名和交费流程。

(一) 一般情况报考流程

1、首次报考人员

一是注册和上传照片。首先如实填报个人信息(如姓名、学历学位及编号、身份证号和手机号、电子邮箱等)进行注册,注册成功(网上验证通过)后再上传本人电子证件照(注册前请先进入中国人事考试网下载照片处理工具对电子照片进行处理)。

二是填报报考信息。进入报名系统,在阅读《承诺制告知书》和《报考须知》后,在报考信息录入界面上,再进一步完善个人信息(如专业工作年限、工作单位与地址、技术等级或职称等),并正确选择报考信息(如报考级别、专业、科目、考区、报名点等)。

三是签署承诺书。在填选完相关信息后,签署系统生成的《专业技术人员资格考试报名证明事项告知承诺制报考承诺书》,承诺所填报和提交的信息均真实、准确、完整、有效。必须由报考人员本人签署并提交(不允许代为承诺)。承诺书电子文本可下载保存。

四是打印报名表。报考人员再次对报考信息进行认真检查,确认所填选的信息和上传的照片等准确无误后,再点击“确认”或下载打印“报名表”(打印的“报名表”供报考人员留存备查)。五是网上交纳考试费。用支付宝支付方式在线交纳考试费,在确认交费成功后即为报考成功。可用同一账户逐一为多人交费,但要注意对应报考人员交费,以免错交费。在试卷预订后放弃报考的,已交费用不予退还。

2、已注册报考人员

登陆报名系统如实填报个人信息,在通过网上验证后,按以上流程直接完成报名和交费。报考技术咨询电话:0571-88396764、88396765,传真:0571-88396760、88395085。

(二)特殊情况的报考处理

1、对于持 2002 年以前大专以上学历、2008 年以前学士以上学位、国(境)外学历学位等报名,系统无法核验的(包括其他无法核验的学历学位),报考人员只需上传相应的学历学位证书图片后,即可继续完成上述报考流程。

2、对于在资格考试中有违纪行为被记入诚信档案库还在记录期内的报考人员,不适用告知承诺制,需经我院在网上作相应设置后,方可继续完成上述报考流程。

3、对于身份信息核验(注册)无法通过的,需联系我院处理。

(三)网上报考注意事项

1、报名时由于个人的身份和学历信息提交在线核验时需要一定的时间,提醒广大报考人员要预留足够的报名时间。

2、报名期间,若发现报考信息有误,在未点击“确认”前,报考人员可点击“信息维护”对报名信息进行自行修改。在点击“确认”或下载打印“报名表”后则不能再自行修改,若需修改需联系我院处理。

3、如属报考人员填错个人信息(如姓名、身份证号、手机号等)、选错报考信息(如报考级别、专业、科目、考区等)、传错照片(证书)、未交费或错交费、不符合报考条件等原因,造成参加考试、答卷评阅、通信联络、考后复核、证书制发与使用等受影响的,由报考人员自负责任。原则上报考人员只能在现工作地或户籍所在地报考。省部属单位定义,请见浙江人事考试网首页的“办事指南”栏目。

4、考前所有的设置与操作,均不属于考前报考资格认定,对应试科目全部合格的考生,还须进行考后复核,在考后复核或其他任何环节中,若发现虚假承诺的,合格成绩或证书(成绩合格证明)无效,并由考生自担责任。

(四) 准考证打印和参加考试

已在网上报名和交费成功的考生可于 10 月 21 日至 25 日登录浙江人事考试网在线打印准考证,按准考证规定的时间、地点和要求参加考试。若发现准考证信息有误,应在考前联系所在考区的人事考试机构处理。

(五) 关于 2017 年考全科考生的合格成绩使用规定

参加 2017 年度造价工程师职业资格考试报考全部科目(考全科)且通过部分科目的老考生,其对应考试科目的合格成绩继续有效,并按照 4 年为一个周期的办法顺延至 2020 年,此部分老考生不允许变更级别,如若变更级别按新考生处理。

五、收费依据和标准

按照《人力资源社会保障部办公厅关于下发执业药师资格考试等 18 项专业技术人员资格考试考务费收费标准的通知》(人社厅函〔2015〕278 号)和省物价局、省财政厅浙价费〔2016〕71号文件规定,考试收费标准《建设工程造价案例分析》科目为每人 70 元,其它 3 个科目为每人每科 60 元。考生的交费票据,在考试当日到考点指定教室领取或由监考人员发给。

六、考试大纲

考试大纲使用住房和城乡建设部、交通运输部、水利部组织编写、人力资源和社会保障部审定的 2019 年版《全国一级造价工程师职业资格考试大纲》。中国建设工程造价管理协会网站( http://www.ceca.org.cn) 、交通运输部职业资格中心网站( http://www.jtzyzg.org.cn) 及 水 利 水 电 规 划 设 计 总 院 网 站(http://www.giwp.org.cn)可免费下载。

七、考试题型和相关规定

《建设工程造价案例分析》科目为主观题,用黑色墨水笔在答题卡上书写作答,所用草稿纸统一发放和回收;其它 3 个科目均为客观题,用 2B 铅笔在答题卡上填涂作答,题本空白处可做草稿纸使用。考生应考时,应携带黑色墨水笔、2B 铅笔、橡皮、计算器(免套、无声、无文本编辑存储功能),可携带卷(削)笔刀、普通计时器。

考生必须凭未作任何标记的纸质准考证和有效身份证件原件方可入场(两证缺一不可),开考 5 分钟后禁止入场,2 小时后方可交卷离场。严禁将手机、其他电子设备(有收发、拍摄、存储录放功能)、提包、资料等物品带至座位;严禁将试卷、答题卡、草稿纸及考试信息带出或传出考场;在答题前应先阅读试卷和答题卡上的注意事项或作答须知,在规定的位置用规定的书写工具涂写个人信息和作答;答题卡不得折叠和污损,不得作与考试无关的标记;试卷和答题卡如有质量等问题应及时举手报告。否则,若影响考试成绩,后果由考生自负,涉及违纪违规的按规定处理。因考生自己损坏和错答位置的试卷和答题卡,不能更换。

为保留监考信息,考试期间将对考场实施全程监控。

八、成绩公布与考后报考资格复核

考试成绩经国家相关部门确认后,在中国人事考试网上予以公布,届时考生可查询和下载打印考试成绩。

考后报考资格复核工作由行业主管部门负责,应试科目成绩全部通过的考生电子信息由我院提供(含部分考生上传的证件材料信息,以及不适用告知承诺制的考生信息)。

负责报考资格复核的部门(单位),只需对我院提供的电子信息进行复核。考试成绩公示 10 天,与考后复核同步进行,但考后复核工作必须在公示结束前 2 天完成。公示和复核期间,若考后复核部门(单位)查实不符合报考条件或有其他虚假承诺的,合格成绩无效。

在省人社厅印发合格人员文件后,由我院制作成绩合格证明,届时,相关考生可登陆浙江政务服务网(www.zjzwfw.gov.cn)查询个人证书信息,下载打印成绩合格证明。

在人社部下发资格证书后,考生可在网上申请证书邮寄服务(邮费到付)或到现场领取。

为不影响工作进程,对在公示和复核期间来不及查实的问题,相关工作按计划进行,在后续的任何一个环节(如发文、制证、发证、注册、职称评审评定等)工作中,经查实或发现不符合报考条件及其他虚假承诺的,合格成绩或资格证书(成绩合格证明)无效,以及应受相应处理的,后果由报考人员自负。

九、有关要求

各市人事考试机构和建设部门要高度重视,密切配合,通力协作,认真做好各个环节的考务工作(具体工作计划见附件)。

对于考后报考资格复核,要确保复核信息的完整、安全和及时传送。要加强与教育(学校)、公安(网监、治安)、经信(无线电管理)等相关部门(单位)的协调沟通,采取切实措施,做好考试服务、考风考纪和考试安全管理等工作。对弄虚作假和考试舞弊者,一经发现,将严格按照人社部第 31 号令处理;对于主观违纪的,还将记入资格考试诚信档案库,并在“信用浙江网”上公布;本考试属于法律规定考试,对触及“刑九”相关刑律的移送公安机关处理,确保考试的公平公正和顺利实施。

附件:2019 年度一级造价工程师职业资格考试工作计划

2019 年度一级造价工程师职业资格考试工作计划

百分百考试网 考试宝典

立即免费试用